银行履约保函/2020年银行履约保函实例一
发布时间:2020-01-07 15:23:04人气:4597


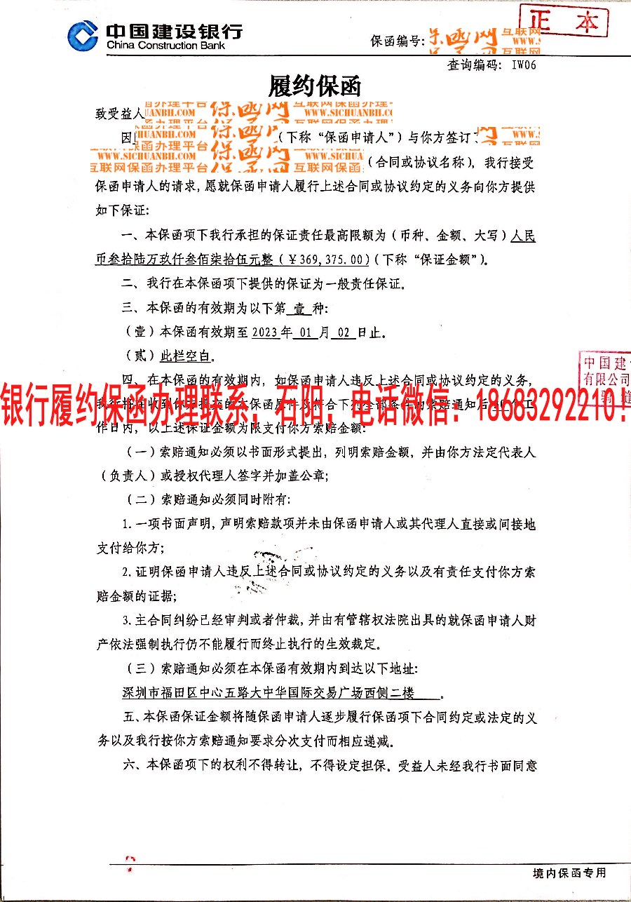
保函担保内容:
1、本保函项下我行承担的保证责任最高限额为(币种、金额、大写) 人民币叁拾陆万玖仟叁佰柒拾伍元整 。(下称保证金额)
2、我行在本保函项下提供的保证为一般责任保证。
3、本保函的有效期为以下第 壹 种:
(壹)本保函有效期至 2023年1 月3日止。
银行履约保函办理流程
银行履约保函按照保函申请人主体可以分为建筑工程类银行保函和采购供货类银行履约保函。
1、建筑工程类银行履约保函办理:全部免保证金。
2、采购供货类银行履约保函办理:全部免保证金。
银行履约保函办理周期:
1、betway体育在线申请,电话沟通项目情况,初步报价,半个工作日;
2、递交保函办理资料,走银行保函审批流程,最终报价,1个工作日;
3、签订担保合同,打款至银行,开银行保函,3-6个工作日;
共计5-7个工作日。
银行履约保函办理费用:
银行履约保函一般按照合同金额百分之10担保,根据招标文件格式要求,银行履约保函的价格根据:保函格式(一般责任、连带责任、无条件赔付独立保函),是否特殊项目(采购供货类保函、质量保修保函、民工工资保函、境外项目、售电保函、PPP融资项目都属于特殊保函)价格相差较大,目前收费一般为担保金额的1%-2%每年。具体费用最好提供招标文件、中标通知书、建筑资质、营业执照后确定。银行履约保函免抵押,审批容易,无需开户,可全国办理。四川省内项目上门办理,四川省外项目可远程操作,或上门办理。
相关新闻/ Relevant cases
- 2025-03-23【问答】保函到期不能退回的理由,保函到期了
- 2019-05-09用好预付款保函寻求利益“最大公约数”是关键
- 2021-06-25劳务保函/2021年银行履约保函实例九
- 2017-05-11【问答】民工工资保函的受益人是谁?
- 2023-09-28开发区军供站新建军粮配送中心变电室工程施工
- 2023-12-11【分析】对比三种担保主体(担保公司、银行、保险)的优劣势
- 2016-11-24【问答】履约保证金能不能以履约保函替换出来?
- 2024-09-09徐圩港区液体散货泊位区应急消防通道及综合管网工程二期路灯、消防水泵外接电源施工竞争性谈判公告(重发公告)
- 2016-06-22【问答】为什么借钱时要写借条不写欠条?
- 2016-11-27【问答】担保公司可以办理银行保函么?


