多标段合开一张必威手机登录网址查询/2022年必威手机登录网址查询实例分析二


必威手机登录网址查询示例:
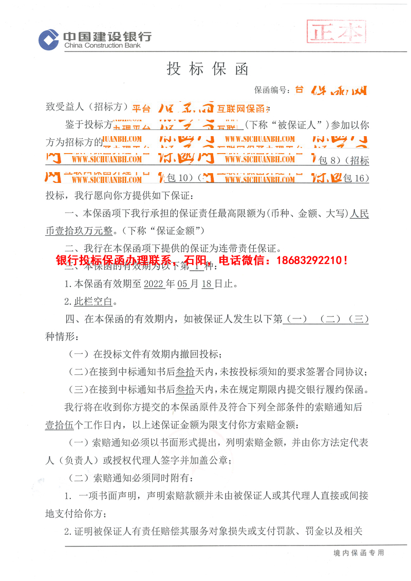
2022年01月12日,某单位要求提供担保金额为人民币壹拾玖万元整的银行必威手机登录网址查询。保函担保内如如下文。本保函特殊的地方在于多标段合开一张保函,一般一个保函对应一个标段,把多个标段项目合开到一个保函,相当于开多个保函,只花一个的费用,能节约保函办理费用。最终客户选择我单位,2022年01月14日顺利出函。
保函担保内容为:
在投标文件有效期内撤回投标;
在接到中标通知书后30天内未按投标须知的要求签署合同协议;
在接到中标通知书后30天内未按投标须知的要求提交银行履约保函;
办理必威手机登录网址查询需要资料:
1 投标人公司营业执照扫描件(或者拍照),2 招标文件电子版或招标公告/或邀请函。
投标保函格式怎么确定?
招标文件里面通常有保函格式,我们担保公司也有各银行投标保函格式。招标文件如果有格式的,严格按照招标文件格式。招标文件没有格式的,一般是标准格式。
必威手机登录网址查询必要信息:
招标人,投标人,项目名称,项目编号(大部分项目有),开标日期,担保金额。
当日出具必威手机登录网址查询文件的意思是什么?
1 需要的文件少,出具时间也快。建行需要在上午10点以前提交资料,村镇银行当天下午2点前提供资料。2 本公司在成都,通过顺丰快件寄送保函文件,次日可达。个别客户当日需要必威手机登录网址查询,可以提供航空快递,费用自理。
怎么查询必威手机登录网址查询文件的真假?
保函查询最简单的办法,直接致电保函上的电话,联系开保函银行。
办理必威手机登录网址查询需要多少手续费?
必威手机登录网址查询办理费用根据担保金额,所开银行,担保期限等决定,具体费用视情况决定。
- 2023-06-19昆明海关后勤管理中心低值易耗品供货服务项目公开招标公告
- 2019-08-09建行广元分行/2019必威手机登录网址查询实例分析九
- 2024-03-08海口市美兰区三江镇人民政府《海口市美兰区三江镇控制性详细规划》编制项目竞争性磋商
- 2016-08-14中天工程履约担保中心 列为博士后研究站
- 2023-10-20成都体育学院整体迁建项目1号路(文体路)和3号路(体健路)工程施工 / 标段
- 2024-08-07成都市武侯区人民法院-诉讼保全/2024诉讼保全保函十八
- 2019-04-11政府采购项目实行预付款保函担保制度保证项目资金“水到渠成”
- 2023-12-01云南省第四监狱2024年罪犯生活物资采购公开招标公告
- 2020-11-09围标串标虚假资料/2020年必威手机登录网址查询实例分析十九
- 2025-01-22中国移动通信集团西藏有限公司/2025银行必威手机登录网址查询三


